Capa da publicação Argumentação e dialética erística de Schopenhauer
Artigo Destaque dos editores

Esboço de um possível guia prático para argumentação a partir da dialética erística de Schopenhauer

Exibindo página 1 de 3
Daniel Sartório Barbosa
18/07/2010 às 09:40
Leia nesta página:

Sumário: Introdução. 2. O tema e seus limites. 3. O esquema geral de Schopenhauer. 4. As 38 armadilhas. 4.1. Partindo da ideia de silogismo. 4.2. Utilizando perguntas. 4.3. Artifícios que partem do esquema geral. 4.4. A ampliação indevida. 4.5. A ideia de autoridade. 4.6. Explorando o que o adversário nos oferece. 4.7. Utilizando provas. 4.8. Utilizando a raiva. 4.9. Utilizando a brevidade. 4.10. A fuga. 5. Recapitulando a organização das armadilhas. 6. Conclusão. 7. Bibliografia.


Introdução

"Revolução na sua mente você pode, você faz

Quem sabe mesmo é quem sabe mais".

Chorão, Champignon, Pelado e Negra Li

Em tom de protesto, cantava uma banda de rock brasileira. Cantavam pelos jovens, mas falavam de todas as idades. Talvez fora um desabafo pela pressão que sofrem, por uma eterna busca pelo conhecimento. Aprendem a ler, a escrever, a calcular e, quando se dão conta, estão memorizando nomes de compostos químicos e de teorias sobre a inconstitucionalidade das leis, cedendo à constante cobrança pelo saber. Cobrados pela família, por seus colegas e amigos, pelos professores, por clientes etc., tornam-se, com o passar do tempo, seus maiores cobradores. São obrigados a conhecer porque é o único jeito de lutar por um futuro melhor na sociedade. É o caminho mais seguro para satisfazer seus desejos. A forma mais sensata de se defender dos outros.

Em meio a um turbilhão de fatores que motivam uma sociedade plural e complexa, o individualismo e a competição naturalmente tomam proporções cada vez mais agressivas. Por interesses, egos, vaidades e outras tantas características, os indivíduos abandonam valores como a honestidade e a sinceridade, atraídos por satisfações imediatistas. O conhecimento, que fora utilizado para o bem comum, é desvirtuado, tornando-se uma arma, pronta para disparar em nome dos ideais individualistas.

Numa argumentação, chegar à melhor solução para uma questão é demorado e trabalhoso. Além disso, os que estão comprometidos com a verdade, com a razão, devem estar preparados para ceder, abandonar seus próprios interesses pessoais, quando necessário à justiça do debate. Mais prática e fácil, entretanto, é a solução que, embora possua riscos desastrosos em longo prazo, satisfaz imediatamente os desejos individualistas. Ao invés de chegar a uma solução comum, basta convencer os ouvintes de uma solução que seja mais adequada aos próprios interesses pessoais.

Pressupondo esse individualismo, estudaremos, nesse artigo, artifícios (ou estratagemas) argumentativos. Por meio deles, será possível conhecer formas ou maneiras de, independentemente do compromisso com a razão, vencer um debate. É como comer numa lanchonete fast-food. Mesmo sabendo que está fomentando um sistema de desperdício de alimentos, ainda que saiba que aquela não é uma boa alternativa à sua saúde, o cliente prefere a satisfação rápida e egoísta proporcionada pelos compostos químicos adicionados ao sanduíche. Artifícios argumentativos são como os compostos químicos de um sanduíche: embora tenham a capacidade de gerar soluções que ferem o bem comum, proporcionam satisfação imediata a quem os utiliza.


1. O tema e seus limites

A dialética é a arte de discutir, debater, disputar, controverter etc. Aristóteles pensou a dialética como "exercício pedagógico, técnica da discussão e arte da investigação"1. Para os professores Vicente Keller e Cleverson L. Bastos, a dialética é "um conjunto de regras2 que norteiam uma ação real ou mental, o que a constitui em um método de análise eficiente"3. Trataremos, nesse estudo, de uma dialética específica: a chamada Dialética Erística, desenvolvida pelo filósofo Arthur Schopenhauer4.

Como veremos nos estratagemas relacionados à ampliação indevida5, "a tese mais genérica é, também, a mais indefesa". Seria impossível tratar com razoável segurança de um tema tão amplo como a dialética. Por isso, restringimos nosso estudo a essa forma especifica de dialética, a Dialética Erística, a fim de encontrar o ponto de apoio às nossas expectativas sobre o assunto. Limitando ainda mais o tema proposto, não abordaremos a Dialética Erística em todas as suas vertentes, mas apenas em uma delas: sua utilidade prática. Como disse Umberto Eco, "recordemos este princípio fundamental: quanto mais se restringe o campo, melhor e com mais segurança se trabalha"6.

A Dialética Erística é "a arte de discutir de modo a vencer, e isto per faz et per nefas (por meios lícitos ou ilícitos)"7. Sua peculiaridade é a falta de compromisso com a verdade. Ao contrário da dialética aristotélica, trata-se de uma dialética desvinculada do compromisso com a razão, ou seja, com a verdade objetiva das coisas. É, como disse o seu criador, uma esgrima intelectual. O professor não pergunta quem tem ou não razão: "dar e aparar golpes, isto é o que interessa"8. Nas palavras de Schopenhauer, "deve-se dissociar claramente a descoberta da verdade da arte de fazer com que a nossa proposição seja aceita como verdade"9. O importante é ganhar o debate, convencer o adversário, tendo ou não razão 10.

Como afirmamos, abordaremos a Dialética Erística em sua vertente prática. Primeiramente, porque ela tem vocação prática. Olavo de Carvalho ensina que "antes de tudo, ela é um guia prático" 11. Numa segunda análise, porque a abordagem prática do assunto atribui importância à tese.

Para Claudio de Moura Castro, "uma tese deve ser original, importante e viável" 12. Nesse caso, a importância, como já ressaltamos, está associada à grande utilidade prática do tema, já que esse estudo pode ser aplicado em qualquer diálogo: desde uma conversa informal até uma discussão acadêmica. O estudo também é viável porque tem por base obras literárias. Além disso, a bibliografia é extremamente reduzida 13 e de fácil acesso. A originalidade ou, nas palavras de Christian Laville e Jean Dionne, "a construção de um saber original ou novo" 14 está na releitura crítica que fizemos dos estudos de Schopenhauer.

Não se trata de mero resumo ou síntese dos estudos deixados pelo filosofo alemão. Reestruturamos as idéias, remodelamos explicações e preenchemos alguns espaços deixados pelo autor com novas explicações e, especialmente, com novos exemplos. Tamanha liberdade ocorreu porque notamos o caráter apresentativo do estudo. Seu próprio autor admite que ele "deve ser considerado como uma primeira tentativa" 15.

Embora nossa abordagem fora original, não ocorreram interferências exageradas ao ponto de distorcer os reais sentidos deixados pelo filósofo alemão. Ao contrário, foi necessário muito cuidado para não alterar o sentido de várias explicações dadas por Schopenhauer. Descobrimos explicações que não foram ditas, mas nos esforçamos no sentido de não alterar o sentido do que foi dito. Leciona Umberto Eco que "quando se fala em ‘descoberta’, em especial no campo humanístico, não cogitamos de intervenções revolucionárias [...] podem ser descobertas mais modestas, considerando-se resultado ‘científico’ até mesmo uma maneira nova de ler e entender um texto clássico..." 16.

Num estudo de organização bibliográfica, parte-se, geralmente, de um problema de pesquisa: o ponto de partida do estudo que se pretende realizar. A presente pesquisa é uma organização bibliográfica que visa aprimorar o estudo epistemológico de Schopenhauer. Embora tenhamos, como foi dito, acrescentado novas explicações e exemplos, a grande pretensão do trabalho é reorganizar o estudo do Filósofo Alemão. Resta saber, contudo, se essa nova organização é possível e, sobretudo, razoável. Daí o problema de pesquisa. Espera-se, com esse estudo, que essa nova organização da Dialética de Schopenhauer seja possível e razoável, o que será demonstrado se essa reorganização conferir maior facilidade à prática da Dialética Erística.

Como uma última ressalva, uma das marcas do texto do nosso estudo é a utilização da primeira pessoa do plural. Tal marca ocorreu porque entendemos a primeira pessoa do plural como entende (mais uma vez) o educador Umberto Eco: "Dizemos ‘nós’ por presumir que o que afirmamos possa ser compartilhado pelos leitores. Escrever é um ato social: escrevo para que o leitor aceite aquilo que lhe proponho" 17.


2. O esquema geral de Schopenhauer

Schopenhauer tentou traçar o que chama de "suporte fundamental, o esqueleto de toda discussão" 18. De acordo com essa idéia, pode-se reduzir qualquer discussão a esse esquema. Em suma, uma forma lógica de organizar um debate.

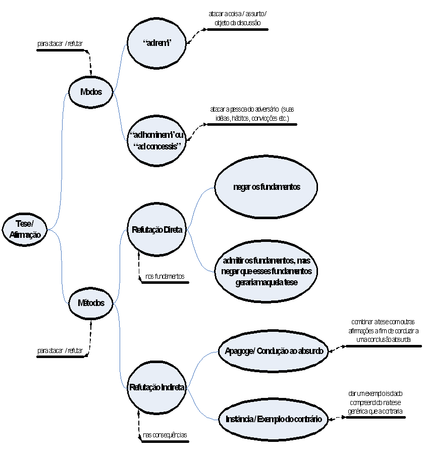
Primeiramente, um debate sempre parte de uma tese (ou afirmação). Por um lado, alguém sustenta a tese. Por outro lado, outro tenta derrubá-la. O próprio Schopenhauer nos adverte que a defesa é a finalidade de sua dialética erística 19, mas, como o ataque nos parece mais emocionante, abordaremos, neste estudo, o esquema na perspectiva de quem tenta derrubar a tese (perspectiva do ataque). Faremos desta forma porque entendemos que a emoção do ataque facilita o aprendizado.

Assim, surge a pergunta: como atacar a tese do adversário? Pode-se responder a essa pergunta, numa primeira análise, de dois modos: ou atacamos a tese em si mesma (a coisa ou assunto), ou atacamos o adversário que sustenta a tese.

No primeiro modo, chamado "ad rem" (à coisa), demonstramos que aquela tese não concorda com as verdades tidas como absolutas naquele debate. É claro que não há discussão sem o mínimo de acordos. Se os adversários não concordam em nada, não há a mínima possibilidade de discussão. O próprio Schopenhaeuer diz que "em toda discussão, ou argumentação em geral, é necessário que os contendores estejam de acordo em alguma coisa que se toma como ponto de partida para resolver a questão de que se trata" 20... "não se discute com quem negue os princípios" 21. Dessa forma, para refutar a tese, demonstra-se, nas palavras de Schopenhauer, que "a tese não está de acordo com a natureza das coisas, com a verdade objetiva" 22. Esse é o modo de refutação mais óbvio, ou seja, simplesmente contestar o assunto. Quando alguém diz, por exemplo, que o navegante Pedro Álvares Cabral descobriu o Brasil, pode-se refutar essa tese, comprovando que outro navegante esteve no Brasil antes dele. Quando alguém defende a pena de morte no Brasil para os chamados crimes hediondos, argumentando que esse tipo de pena inibiria sensivelmente a prática desses crimes, pode-se refutar essa tese ao mostrar, por exemplo, que os crimes hediondos não diminuíram de maneira significativa em determinado país que adotou a pena de morte, ou que a pena de morte nestes moldes seria inconciliável com os princípios da atual Constituição Brasileira etc.

No segundo modo, entretanto, não se ataca o assunto ou coisa (a tese em si), mas a pessoa do adversário. Dizemos que a tese do adversário não é coerente com as idéias reveladas por ele ao longo de sua vida ou, até mesmo, ao longo do próprio debate. Schopenhauer chama esse modo de refutar de "ad hominem" ou "ex concessis". Olavo de Carvalho comenta: "ad hominem = ‘ao homem’, isto é, a refutação se baseará no que se sabe da pessoa do interlocutor, de suas idéias, hábitos, convicções, etc... a refutação ex concessis (‘pelo que foi concedido’)... se baseia no que já foi admitido anteriormente pelo interlocutor no curso do mesmo debate" 23. No filme "A sogra" 24, por exemplo, quando Viola Fields (a sogra de Charlie) diz que o casamento é uma união sagrada e para a vida toda etc., Charlie contesta com a pergunta: "mas a senhora não casou 4 vezes?", contestando, dessa maneira, não a tese, mas a pessoa do adversário.

Fique sempre informado com o Jus! Receba gratuitamente as atualizações jurídicas em sua caixa de entrada. Inscreva-se agora e não perca as novidades diárias essenciais!
Os boletins são gratuitos. Não enviamos spam. Privacidade Publique seus artigos

Poderíamos, ainda, numa segunda análise, responder àquela pergunta (como atacar a tese do adversário?) de duas outras maneiras ou métodos. Podemos atacar os fundamentos da tese ou as consequências dela. Schopenhauer chama de refutação direta (nos fundamentos da tese) ou de refutação indireta (nas conseqüências da tese).

A refutação direta se concentra nos fundamentos. Temos, dessa forma, dois caminhos para atacar: ou negamos os fundamentos da tese, ou os aceitamos, mas negamos que aquela tese resulta deles. Alguém pode dizer, por exemplo, que as favelas geram muita violência nos grandes centros urbanos brasileiros e, portanto, deveria haver leis que proibissem a existência de favelas nesses grandes centros. Nesse exemplo, temos dois caminhos para refutar diretamente a tese. O primeiro caminho é negar os seus fundamentos de maneira direta. Podemos dizer, por exemplo, que a mera existência de favelas não é responsável pela violência dos grandes centros urbanos, mas a falta de condições dignas proporcionadas pelo estado aos cidadãos que moram nesses locais gera a violência, ou seja, a ausência do Estado seria a verdadeira responsável pela violência dos grandes centros urbanos. O segundo caminho é admitir os fundamentos, mas negar que eles gerariam aquela tese. Admitiríamos que as favelas são responsáveis por grande parte da violência dos centros urbanos, mas diríamos que o estado brasileiro não teria condições de fazer cumprir leis que determinem a retirada de favelas dos grandes centros e, portanto, a criação de leis que proibissem a existência de favelas naqueles locais (tese) não resolveria o problema.

A refutação indireta, entretanto, se concentra nas prováveis ou possíveis consequências da tese. Demonstramos a impossibilidade da tese diante das eventuais consequências que resultem dela. Teríamos, novamente, dois caminhos. No primeiro, chamado "apagoge" ("ou condução ao absurdo") 25, combinamos a tese do adversário com uma 26 proposição aceita pacificamente para retirar uma conclusão falsa dessa combinação. Afirma-se, por exemplo, que não haveria problema algum em furar (entrar na frente, em posição privilegiada) uma fila de cinema quando se estivesse atrasado. Para refutar, combinamos essa afirmação com outras duas supostamente aceitas naquele debate: a afirmação de que todos têm diretos iguais e a afirmação de que, hipoteticamente, todas as pessoas poderiam chegar atrasadas sempre com o objetivo de evitar as filas. Extraímos, então, uma conclusão absurda, que revela a falsidade da tese: Se todos têm direitos iguais e não há problema algum em furar filas de cinema quando se está atrasado, concluímos que não há problema algum se todos os espectadores de um cinema chegarem atrasados para furar a fila do cinema. No segundo caminho, chamado "instância", damos um exemplo isolado compreendido na tese genérica que a contraria, demonstrando, portanto, sua invalidade. É o chamado "exemplo do contrário" 27. É, nas palavras de Schopenhauer, a "refutação da proposição universal mediante indicação direta dos casos particulares compreendidos em seu enunciado aos quais ela não pode se aplicar" 28. A afirmativa "todos os ruminantes têm chifres", por exemplo, é demolida pelo único exemplo do cavalo 29. Quando se diz que o Brasil é um país que não possui significativa relevância e influência no cenário mundial, rotulando-o como um país em desenvolvimento, pode-se refutar a afirmação ao dizer que a democracia brasileira é uma das mais desenvolvidas, que o voto eletrônico, modelo exportado aos chamados países desenvolvidos, surgiu no Brasil; pode-se afirmar que o Brasil é membro do G20 e que tem posição privilegiada na ONU, sendo, inclusive, o décimo primeiro maior doador para o orçamento daquela instituição; que o Brasil é o décimo maior consumidor de energia do planeta e o terceiro maior do hemisfério ocidental etc. Em outras palavras, podemos refutar a tese do adversário com exemplos contrários ao que ele afirma.

Olavo de Carvalho chama a atenção para a observância do grau de generalidade da tese. Este segundo caminho ("instância" ou "exemplo do contrario") depende muito da generalidade da tese. Se dissermos, por exemplo, que todos os brasileiros respeitam a lei ordinária federal n. 10.098, que estabelece uma reserva das vagas dos estacionamentos de veículos aos portadores de deficiência, apenas um "exemplo em contrário", de um único brasileiro que não respeita a reserva legal, já refuta a tese. Se retirássemos a palavra "todos", haveria uma nova tese: os brasileiros respeitam a lei ordinária n. 10.098, que estabelece uma reserva das vagas dos estacionamentos de veículos aos portadores de deficiência. Nessa nova tese não se especificou se são todos os brasileiros, ou metade, ou a maioria etc. Dessa forma, se déssemos três ou quatro exemplos de brasileiros que não respeitam essa lei, não estaríamos provando a falsidade da tese, mas somente sua relatividade 30.

Poder-se-ia, portanto, responder com um esquema geral à pergunta básica desse debate preliminar: "como atacar a tese do adversário?". Veja:

Esses modos e métodos podem ser misturados de forma aleatória. Pode-se, por exemplo, negar os fundamentos da tese (primeiro caminho do método da refutação direta) utilizando o modo "ad rem" ou o modo "ad hominem", ou utilizar uma instância (exemplo em contrário) para atacar "ad rem" ou "ad hominem" etc. Não é um esquema estanque que manda na argumentação, mas a criatividade do argumentador.

Assuntos relacionados
Sobre o autor
Daniel Sartório Barbosa

Como citar este texto (NBR 6023:2018 ABNT)

BARBOSA, Daniel Sartório. Esboço de um possível guia prático para argumentação a partir da dialética erística de Schopenhauer. Revista Jus Navigandi, ISSN 1518-4862, Teresina, ano 15, n. 2573, 18 jul. 2010. Disponível em: https://jus.com.br/artigos/17008. Acesso em: 31 mar. 2026.

Leia seus artigos favoritos sem distrações, em qualquer lugar e como quiser

Assine o JusPlus e tenha recursos exclusivos

  • Baixe arquivos PDF: imprima ou leia depois
  • Navegue sem anúncios: concentre-se mais
  • Esteja na frente: descubra novas ferramentas
Economize 17%
Logo JusPlus
JusPlus
de R$
29,50
por

R$ 2,95

No primeiro mês

Cobrança mensal, cancele quando quiser
Assinar
Já é assinante? Faça login
Publique seus artigos Compartilhe conhecimento e ganhe reconhecimento. É fácil e rápido!
Colabore
Publique seus artigos
Fique sempre informado! Seja o primeiro a receber nossas novidades exclusivas e recentes diretamente em sua caixa de entrada.
Publique seus artigos