Artigo Destaque dos editores

Alimentos funcionais.

Aspectos relevantes para o consumidor

Exibindo página 1 de 2

Resumo:


  • O interesse mundial pelos alimentos funcionais está crescendo devido ao seu potencial de influenciar positivamente a saúde, além de fornecerem nutrientes básicos; nos EUA, o mercado movimenta cerca de 15 bilhões de dólares anualmente.

  • Alimentos funcionais são definidos como aqueles que proporcionam benefícios fisiológicos adicionais, como a prevenção de doenças crônicas, e devem ser parte de uma dieta variada que inclui frutas, vegetais, grãos e legumes.

  • Existem diversas substâncias consideradas funcionais, como ácidos graxos ômega-3 e fitoesteróis, e a regulamentação desses produtos varia entre os países, com a ANVISA sendo responsável pela regulamentação no Brasil.

Resumo criado por JUSTICIA, o assistente de inteligência artificial do Jus.

Nas últimas décadas, novas tecnologias, como a biotecnologia, engenharia genética, processamento de alimentos, inovações de produtos e produção em massa, habilitaram os cientistas de alimentos a planejar novos produtos saudáveis. Há em todo o mundo um crescente interesse pelo papel desempenhado na saúde por alimentos que contêm componentes que influenciam em atividades fisiológicas ou metabólicas, ou que sejam enriquecidos com substâncias isoladas de alimentos que possuam uma destas propriedades, os quais estão sendo chamados "alimentos funcionais" e que estão invadindo os mercados, tendo em vista a perspectivas de ganhos nesta área.

Nos Estados Unidos, esse mercado movimenta cerca de 15 bilhões de dólares por ano. Na Europa existe, ao contrário dos Estados Unidos, um interesse maior por alimentos funcionais do que por suplementos alimentares, sendo um mercado totalmente heterogêneo com respeito a tudo: comportamento nutricional, dietas, legislação, educação, poder de compra, etc. Existe, pois, um mercado ainda em desenvolvimento para os alimentos funcionais. O comportamento do mercado brasileiro de alimentos funcionais é semelhante ao mercado europeu, dando-se ênfase aos aspectos educacionais e de poder aquisitivo, fatores complicadores da expansão do mercado.

Está havendo, hoje em dia, um grande aumento da expectativa de vida para a população global de 6 bilhões de pessoas – o que está, por sua vez, conduzindo a um grande aumento de pessoas idosas, aumentando assim os níveis da necessidade por dietas relacionadas a prevenir ou combater doenças. A par disso, as pessoas estão, desde tenra idade, se preocupando com a alimentação funcional, isto é, alimentos que auxiliem na prevenção de doenças ou deficiências.

Naturalmente, todos os alimentos são funcionais, uma vez que nos proporcionam sabor, aroma e valor nutritivo. Entretanto, nas últimas décadas, o termo funcional está sendo aplicado a alimentos com uma característica diferente, a de proporcionar um benefício fisiológico adicional, além das qualidades nutricionais básicas encontradas. Tais alimentos também são vistos como promotores de saúde e podem estar associados à redução ao risco a certas doenças.

Entretanto, os cientistas esclarecem que sozinhos não podem garantir uma boa saúde, mas apenas melhorar a saúde quando fazem parte de uma dieta contendo uma variedade de alimentos, incluindo frutas, vegetais, grãos e legumes.

Alimento funcional é definido pela Secretaria de Vigilância Sanitária, do Ministério da Saúde, como sendo "aquele alimento ou ingrediente que, além das funções nutritivas básicas, quando consumido como parte da dieta usual, produza efeitos metabólicos e/ou fisiológicos e/ou efeitos benéficos à saúde, devendo ser seguro para consumo sem supervisão médica" (RDC 18/99) [01].

Uma definição bastante abrangente é aquela proposta por Sgarbieri & Pacheco (1999): "qualquer alimento, natural ou preparado, que contenha uma ou mais substâncias, classificadas como nutrientes ou não nutrientes, capazes de atuar no metabolismo e na fisiologia humana, promovendo efeitos benéficos, para a saúde, podendo retardar o estabelecimento de doenças crônico-degenerativas e melhorar a saúde e a expectativa de vida das pessoas".

A ADA (American Dietetic Association) considera alimentos fortificados e modificados como alimentos funcionais, alegando seus efeitos potencialmente benéficos sobre a saúde, quando consumidos como parte de uma dieta variada, em níveis efetivos (ADA Reports, 1999).

Ainda segundo o mesmo órgão, a propriedade funcional atribuída a esses alimentos é "aquela relativa à ação metabólica ou fisiológica que a substância (podendo ser nutriente ou não), presente no alimento, tem no crescimento, desenvolvimento, manutenção e outras funções normais do organismo humano" [02].

Abaixo estão descritas algumas substâncias que são consideradas funcionais:

Substância

funções

fontes alimentares

ÁCIDOS GRAXOS MONO-INSATURADOS

Efeito protetor sobre cânceres de mama e de próstata

azeite de oliva

ÔMEGA – 3:

Efeito protetor de doenças cardiovasculares

Evita a formação de coágulos sanguíneos na parede arterial

Diminui a pressão sanguínea

Aumenta o HDL plasmático (colesterol bom) e reduz o colesterol LDL (ruim)

Pode diminuir a quantidade de triglicérides no sangue

Peixes de água fria e frutos do mar.

ÔMEGA – 6:

Efeito protetor para as doenças cardiovasculares.

óleos vegetais, como azeite, óleo de canola, milho e girassol, bem como nas nozes, soja e gergelim

FITOESTERÓIS

Age precipitando o colesterol dietético presente no intestino, pode colaborar a redução da absorção do colesterol.

Têm propriedade de auxiliar no controle de alguns hormônios sexuais e, eventualmente aliviar os sintoma de TPM por atenuar a queda de estrógeno que ocorre nesta fase

Óleos vegetais, cremes vegetais com adição desta substância, legumes, gergelim, e semente de girassol

FITOESTRÓGENOS

isoflavona

(genisteína e a daidzina)

Menor incidência de doenças cardiovasculares

Câncer de mama

Câncer de próstata

Osteoporose

Soja

Inhame

Antocianinas (flavonóides)

Possuem propriedades anti-carcinogênicas, anti-inflamatórias e anti - alérgicas

cerejas, jambolão, uvas, vinho, morangos, amoras vermelhas, uvas, vinho, berinjelas entre outros

Antoxantinas (flavinóides)

Possuem propriedades anti-carcinogênicas, anti-inflamatórias e anti - alérgicas

batata e repolho branco

CAROTENÓIDES

Essenciais para a visão, diferenciação das células, desenvolvimento embriológico e outros processos fisiológicos, e ainda possuem ação estimulante ao sistema imunológico, inibem a mutagênese e protegem contra a oxidação e contra doenças cardiovasculares

Cenoura, abóbora e mamão

LICOPENO

Reduz a concentração de radicais livres

Previne o ataque cardíaco por impedir a oxidação de LDL

Tomate, melancia

FIBRAS SOLÚVEIS

Absorvente sobre os ácidos e sais biliares que atenuam a velocidade de absorção de diversos nutrientes, entre eles a glicose e o colesterol

Algumas frutas, vegetais, leguminosas

(feijão, lentilha)

FIBRAS INSOLÚVEIS

Como celulose e lignina, por não serem digeridos favorecem o bom funcionamento dos intestinos, aumentando o volume fecal, e atualmente sendo citados como fator importante na redução de incidência de câncer de intestino (cólon).

cascas de cereais

Como os benefícios saudáveis oferecidos por esses produtos são determinados pelos ingredientes utilizados nas formulações, destacam-se algumas classes reconhecidas como favorecedoras da saúde: fibras alimentares; oligossacarídeos; proteínas e peptídeos; vitaminas; antioxidantes; minerais; ácidos graxos polinsaturados (PUFAs); isoflavonas e outros flavonóides; bactérias ácido-láticas; outros.

Entretanto, há uma certa confusão entre "alimentos funcionais" e "nutracêuticos", visto que representam um novo conceito que engloba uma ampla variedade de nutrientes, que atuam maximizando funções fisiológicas relevantes, físicas ou mentais, em adição às características nutricionais básicas. Nutracêutico pode ser definido como "qualquer substância considerada alimento ou parte de alimento que propicie benefícios médicos ou para a saúde, incluindo a prevenção e tratamento de doenças" [03]. Significa, também alguma substância que pode ser um alimento ou parte dele e que tem a capacidade comprovada de proporcionar benefícios à saúde (ou medicinais) como a prevenção e tratamento de doenças.

Em alguns casos, pode ser difícil a diferenciação entre nutracêutico e fármaco, uma vez que ambos atuam sobre funções fisiológicas e, além disso, um nutracêutico pode também ser apresentado sob forma de pó, comprimido ou líquido.

A suplementação alimentar com micronutrientes se encaixa na definição de nutracêutico. Os micronutrientes (minerais-traço, presentes em pequena quantidade no organismo, vitaminas e outros compostos orgânicos de baixo peso molecular, como aminoácidos) atuam como imunoreguladores e tanto a insuficiência como o excesso podem suprimir as respostas imunes. Os micronutrientes com maior influência sobre as respostas imunes são zinco, selênio, ferro, cobre, vitaminas A, C, E e B6, e o ácido fólico. Como exemplo, as vitaminas C e E, em quantidades pouco maiores que a ingestão diária recomendada (IDR), têm ação nutracêutica, agindo como antioxidantes e fortalecendo a função imunológica.

Tais produtos abrangem, de nutrientes isolados, suplementos nutricionais e produtos dietéticos, até alimentos engenheirados ou "desenhados" através da genética, passando por fitoquímicos e ainda por alimentos tais como bebidas, sopas e cereais.

A Agência de Saúde do Canadá, por exemplo, assume que: "Um nutracêutico é um produto isolado ou purificado de alimentos, o qual é vendido sob forma medicinal não usualmente associada com alimento. Um nutracêutico demonstra ter benefício fisiológico ou fornece proteção contra uma doença crônica." [04] Pela definição da Fundação – e ao contrário do que preconiza o estudo da agência canadense – qualquer alimento, ou parte de alimento, poderia ser enquadrado como nutracêutico, desde que tenha algum benefício à saúde [05].

Outro obstáculo no cenário internacional é a existência de muitas designações em conflito, pois, além de "nutraceutical", são também facilmente encontrados termos como: functional food, medical food, healthy food, designed food e muitos outros. As companhias farmacêuticas parecem preferir termos como medical foods, nutraceuticals e functional foods, enquanto as indústrias de alimentos estariam optando por nutritional foods e functional foods. E, enquanto as primeiras fazem uso de um approach pelo enfoque da medicina, estas últimas, de alimentos, priorizam o approach nutricional em suas definições de produto e suas campanhas de marketing. Outro conflito aparente é que, enquanto os novos alimentos têm como objetivo a venda no varejo farmacêutico, os novos "medicamentos" ambicionam ser vendidos nos supermercados e outros pontos de varejo de alimentos, o que parece reflexo natural do conceito adotado para o produto: algo no meio do caminho entre comida e medicamento.

E esta confusão não pode ser vista como uma questão semântica de menor importância. É importante que a construção do conceito – e seus conseqüentes desdobramentos, principalmente em termos normativos – mexe com um vasto e complexo conjunto de interesses empresariais, o que apenas complica e dificulta o processo de normatização, já em si, do ponto de vista estritamente técnico-científico, já seria por demais complexo e dificultoso [06].


Histórico

Este conceito aparentemente tão moderno e revolucionário que é a idéia de modulação de função metabólica, com reflexo na saúde pela alimentação, não é, na verdade, novo. Novo é o interesse de buscar e explorar mais amplamente esse potencial e o tratamento científico e legislativo dado hoje à questão. No entanto, já existe há pelo menos alguns milhares de anos. As antigas culturas chinesa, indiana, egípcia e grega em particular, trabalhavam muito com o conceito de comida-remédio ou de alimentos terapêuticos, atribuindo propriedades preventivas e/ou curativas a quase todos os alimentos, bem como reconhecendo as condições adequadas de preparo e consumo dos mesmos.

Os chineses e indianos tinham diversas classificações sobre os alimentos que os ajudavam a definir que alimentos utilizar ou evitar em determinadas situações. Também os gregos, inclusive Hipócrates e Galeno, utilizavam amplamente alimentos na sua prescrição diária para diversos males.

O termo alimentos funcionais foi primeiramente introduzido no Japão em meados dos anos 80 e se refere aos alimentos processados contendo ingredientes que auxiliam funções específicas do corpo além de serem nutritivos. Até esta data, o Japão é o único país que formulou um processo de regulação específico para os alimentos funcionais. Conhecidos como Alimentos para Uso Específico de Saúde (FOSHU), estes alimentos são qualificados e trazem um selo de aprovação do Ministério de Saúde e Previdência Social japonês (Arai, 1996). Atualmente, 100 produtos estão licenciados como alimentos FOSHU no Japão.

Fique sempre informado com o Jus! Receba gratuitamente as atualizações jurídicas em sua caixa de entrada. Inscreva-se agora e não perca as novidades diárias essenciais!
Os boletins são gratuitos. Não enviamos spam. Privacidade Publique seus artigos

Nos Estados Unidos, a categoria de alimentos funcionais não é reconhecida legalmente. Independente disto, muitas organizações têm proposto definições para esta nova e emergente área da ciência dos alimentos e nutrição. O Comitê de Alimentos e Nutrição do Institute of Medicine [07] definiu alimentos funcionais como "qualquer alimento ou ingrediente que possa proporcionar um benefício à saúde além dos nutrientes tradicionais que ele contêm". As novas gerações mais preocupadas com a saúde têm feito dos alimentos funcionais o carro mestre da indústria alimentícia dos EUA.

Entretanto, as estimativas da magnitude deste mercado variam significativamente, como não há consenso no que constitui um alimento funcional. A Decision Resources, Inc. estima o valor de mercado dos alimentos funcionais em 28,9 bilhões de dólares. Mais significativo, talvez, é o potencial dos alimentos funcionais de mitigar doenças, promover a saúde e reduzir os custos da assistência à saúde [08].

Somente nas ultimas décadas que o consumidor em outros países tiveram uma maior preocupação com relação ao alimento ingerido. Antigamente, comia-se para sobreviver, de forma que a qualidade dos alimentos não era ponto prioritário. Devido ao baixo poder aquisitivo da população, a variedade ofertada de produtos era bastante limitada. Somente no século XX, após a Segunda Guerra Mundial, a preocupação pela maior quantidade e qualidade dos alimentos se disseminou por toda a Europa e, posteriormente, para os outros continentes.

Durante as décadas de 1950 e 60, buscou-se melhorar a cadeia de produção de alimentos, com o desenvolvimento de novos aditivos (conservantes, estabilizantes, espessantes, entre outros). A pesquisa em tecnologia de alimentos tomou impulso, e nos anos posteriores (70 e 80), o enfoque dos estudos permaneceu sobre a eliminação de componentes prejudiciais à saúde (cerveja sem álcool, café descafeinado), assim como na produção de alimentos com baixos teores de energia, açucares e gordura (produtos "Light" e "Diet").

A partir dos anos 90, os alimentos passaram a serem vistos como sinônimos de bem-estar, redução de riscos de doenças, assim como veículos de uma melhor qualidade de vida. No Brasil, desde o início da década de 90 já existiam na Secretaria de Vigilância Sanitária pedidos de análise para fins de registro de diversos produtos até então não reconhecidos como alimentos, dentro do conceito tradicional de alimento. Com o passar dos anos, além do aumento do número de pedidos, aumentou também a sua variedade e os apelos e divulgação nos meios de comunicação desses produtos.

A Vigilância Sanitária, sempre utilizando o princípio da precaução, se posicionou de forma contrária à aprovação e utilização desses produtos como alimentos. Somente a partir de 1998, depois de mais de um ano de trabalho e pesquisa, contando com a contribuição de várias instituições e pesquisadores da área de nutrição, toxicologia, tecnologia de alimentos e outras, foi proposta e aprovada pela Vigilância Sanitária a regulamentação técnica para análise de novos alimentos e ingredientes, incluídos os chamados "alimentos com alegações de propriedades funcionais e ou de saúde". Assim, os regulamentos técnicos aprovaram: diretrizes básicas para avaliação de risco de novos alimentos e as diretrizes básicas para comprovação de alegação de propriedade funcional e ou de saúde em rotulagem de alimentos.


Legislação

Dentro da indústria há uma certa preocupação decorrente da inconsistência das regulamentações para produtos alimentares funcionais e a falta de orientação na promoção do desenvolvimento de produtos e ingredientes que na realidade possam ter impacto sobre a saúde do consumidor.

No mundo, as principais agências reguladoras, podem adotar uma posição mais positiva em relação a certas classes destes alimentos. No entanto, os principais objetivos destes órgãos são: proteger o consumidor de dano, inclusive suprimindo declarações enganosas quanto à saúde; garantir segurança dos produtos, particularmente em relação a altas concentrações de constituintes específicos; e minimizar o impacto negativo potencial desses produtos sobre a manutenção de uma dieta nutritiva. O consumidor deve ser capaz de confiar nos controles de segurança e eficácia impostos a estes produtos para saúde, o que por sua vez promoverá a qualidade dos produtos na indústria de alimentos (Shils, 2003).

O Codex Alimentarius Commission vem trabalhando na regulamentação internacional das "Declarações de Propriedades Saudáveis". Mas também ali se verifica a existência de uma zona indefinida, agora entre o que se entende por "propriedades saudáveis" e "propriedades funcionais". Muitos países, por exemplo, permitem, na rotulagem, que se destaque a propriedade relativa aos níveis de colesterol sanguíneo, entendendo que isso seja declaração de propriedades funcionais de nutrientes presentes no alimento. Outros países, porém, entendem que o consumidor, ao ler tal mensagem no rótulo, fazem uma associação direta e imediata com a propriedade saudável: a redução do nível de colesterol sanguíneo previne as enfermidades cardíacas.

Nesse contexto, a Dinamarca entende que não se deva separar um conceito do outro, quando se trabalha no sentido de regulamentar rotulagem. A Consumers International tem sido ainda mais enfática, defendendo que todas as declarações de propriedades, se vão verdadeiramente beneficiar os consumidores, devem então ser claramente definidas, fáceis de entender, verídicas e capazes de serem cumpridas. E alerta: "O potencial de confundir e induzir os consumidores a erros, perdendo por conseqüência toda confiança nas declarações de propriedades é muito alto e deve ser evitado a todo custo. Consumidores, de todas as partes do mundo, têm indicado que existe confusão e falta de confiança na maneira em que se empregam muitas declarações de propriedades." [09].

Na União Européia, embora as alegações de propriedades funcionais estejam proibidas, existe um projeto extensivo de revisão das leis relacionadas aos alimentos como um todo. Paralelamente, para cada país da comunidade, tais como Bélgica, Holanda, Reino Unido e Suécia, foram elaboradas normas próprias baseadas em consensos entre os cientistas, autoridades governamentais e indústrias.

No Brasil, a portaria nº. 398 de 30/04/99, da Secretaria de Vigilância Sanitária do Ministério da Saúde no Brasil fornece a definição legal de alimento funcional: "todo aquele alimento ou ingrediente que, além das funções nutricionais básicas, quando consumido como parte da dieta usual, produz efeitos metabólicos e/ou fisiológicos e/ou efeitos benéficos á saúde, devendo ser seguro para consumo sem supervisão médica".

A regulamentação é feita pela Agência Nacional de Vigilância Sanitária (ANVISA), que em 1999 publicou duas resoluções relacionadas aos alimentos funcionais:

  • Resolução ANVISA/MS n0 18, de 30/04/1999 (republicada em 03/12/1999): aprova o regulamento técnico que estabelece as diretrizes básicas para análise e comprovação de propriedades funcionais e/ou de saúde alegadas em rotulagem de alimentos.

  • Resolução ANVISA/MS n0 19, de 30/04/1999 (republicada em 10/12/1999): aprova o regulamento técnico de procedimentos para registro de alimento com alegação de propriedades funcionais e ou de saúde em sua rotulagem.

Essas resoluções fazem distinção entre alegação de propriedade funcional e alegação de propriedade de saúde, como segue (Pimentel et al, 2005):

Alegação de propriedade funcional: é aquela relativa ao papel metabólico ou fisiológico que uma substância (nutriente ou não) tem no crescimento, desenvolvimento, manutenção e outras funções normais do organismo humano.

Alegação de propriedade de saúde: é aquela que afirma, sugere ou implica a existência de relação entre o alimentos ou ingrediente com doença ou condição relacionada à saúde. Não são permitidas alegações de saúde que façam referência à cura ou prevenção de doenças.

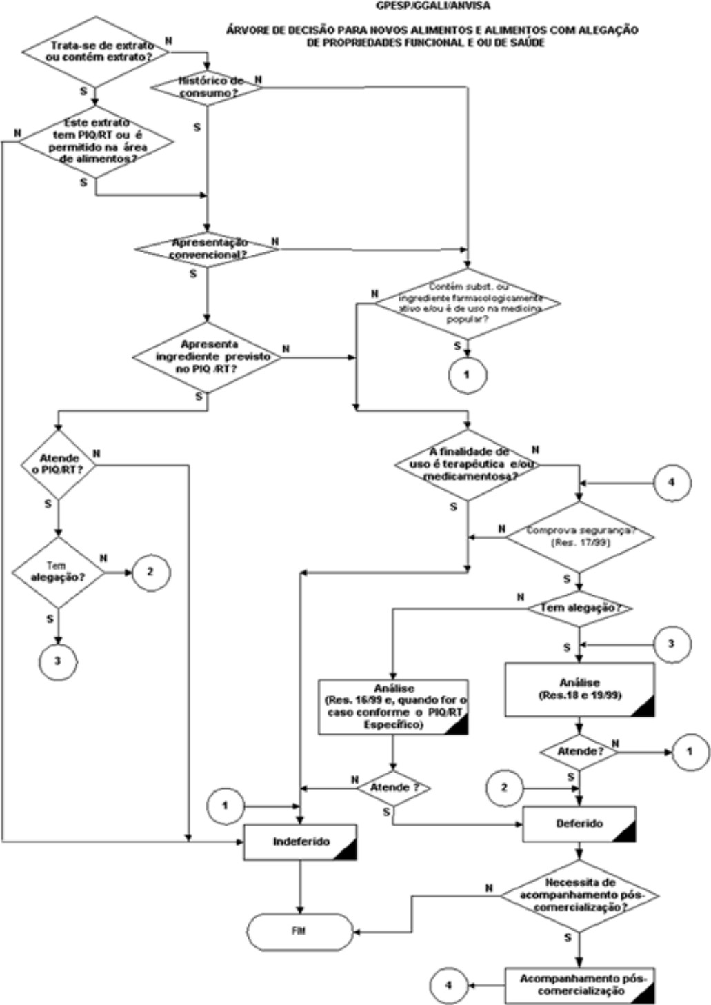
Para efeito da avaliação de segurança de uso e da eficácia das alegações propostas foi elaborada a árvore decisória (apresentada abaixo), cumprindo um dos critérios para subsidiar o deferimento e o indeferimento dos produtos.

Fonte: http://www.anvisa.gov.br/alimentos/comissoes/tecno_arvore.htm

Assuntos relacionados
Sobre as autoras
J. M. Salgado

doutora, professora livre docente do departamento de Agroindústria, Alimentos e Nutrição Esalq/USP, presidente da Sociedade Brasileira de Alimentos Funcionais (SBAF)

Adriana Carvalho Pinto Vieira

mestre, advogada e professora, doutoranda em Economia pelo Núcleo de Desenvolvimento Econômico, Espaço e Meio Ambiente do Instituto de Economia da UNICAMP

Adriana Regia Cornélio

mestre em Engenharia Química, doutoranda pelo Cena/USP

Como citar este texto (NBR 6023:2018 ABNT)

SALGADO, J. M. ; VIEIRA, Adriana Carvalho Pinto et al. Alimentos funcionais.: Aspectos relevantes para o consumidor. Revista Jus Navigandi, ISSN 1518-4862, Teresina, ano 11, n. 1123, 29 jul. 2006. Disponível em: https://jus.com.br/artigos/8702. Acesso em: 28 mar. 2026.

Leia seus artigos favoritos sem distrações, em qualquer lugar e como quiser

Assine o JusPlus e tenha recursos exclusivos

  • Baixe arquivos PDF: imprima ou leia depois
  • Navegue sem anúncios: concentre-se mais
  • Esteja na frente: descubra novas ferramentas
Economize 17%
Logo JusPlus
JusPlus
de R$
29,50
por

R$ 2,95

No primeiro mês

Cobrança mensal, cancele quando quiser
Assinar
Já é assinante? Faça login
Publique seus artigos Compartilhe conhecimento e ganhe reconhecimento. É fácil e rápido!
Colabore
Publique seus artigos
Fique sempre informado! Seja o primeiro a receber nossas novidades exclusivas e recentes diretamente em sua caixa de entrada.
Publique seus artigos